Jornada de limpieza del bosque Panul
fotos
videos
lugares
Por qué crear un sitio web personal
programación
tecnología
Brevets que he hecho
ciclismo
destacado
Brevet 200 Vuelta San Pedro
ciclismo
videos
Infografía: Violaciones a los Derechos Humanos cometidas por la dictadura cívico-militar chilena
destacado
política
videos
Brevet 300 Vuelta Colliguay
ciclismo
videos
fotos
Presentación de defensa de tesis de magíster
gordura
sociología
El Ancho de Chile
ciclismo
fotos
Brevet 400 Vuelta Coya
ciclismo
fotos
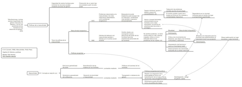
Resumen: R. W. Connell - Masculinidades (capítulo 1, la ciencia de la masculinidad)
género
masculinidades
Autocrítica cultural: la asunción de una identidad
destacado
género
masculinidades
Mapa conceptual: La dominación masculina - Pierre Bourdieu
destacado
género
gordura
masculinidades
sociología
Mapa conceptual: Ideología - Terry Eagleton
destacado
sociología
Apuntes: Actos performativos y performatividad de género - Judith Butler
género
gordura
sociología
Apuntes: Diferencia sexual, lo abyecto y la performatividad - Judith Butler
destacado
género
gordura
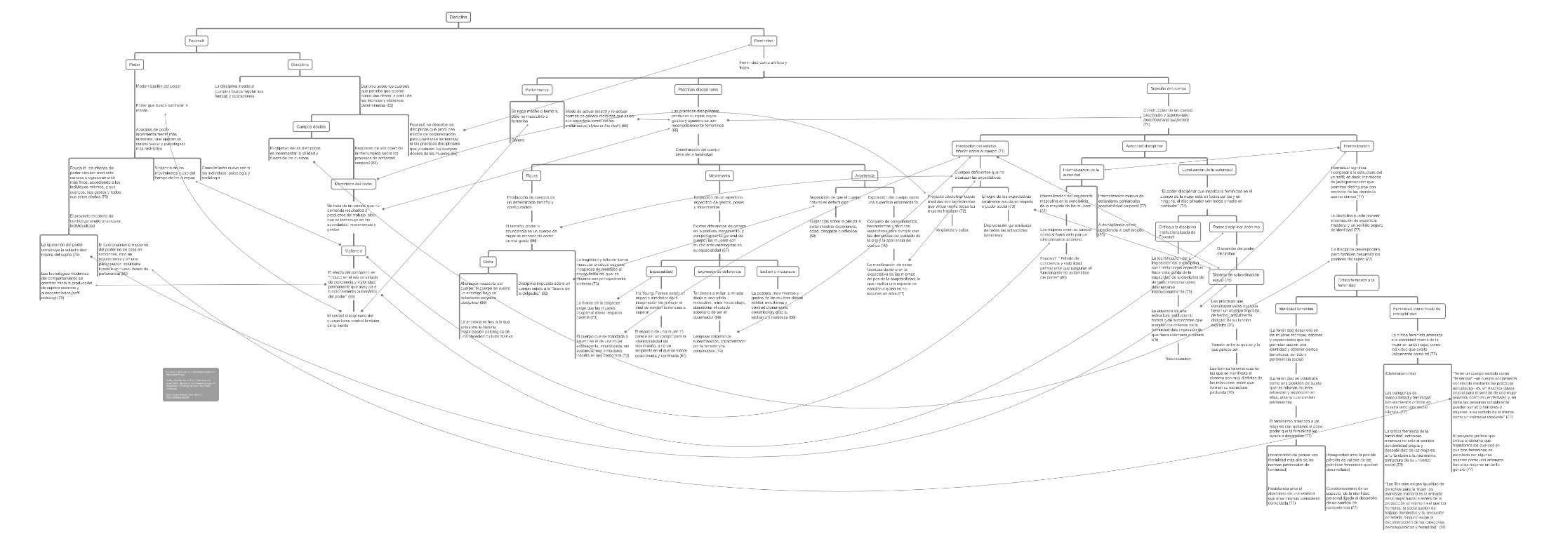
La masculinidad hegemónica en la sociedad patriarcal
género
masculinidades
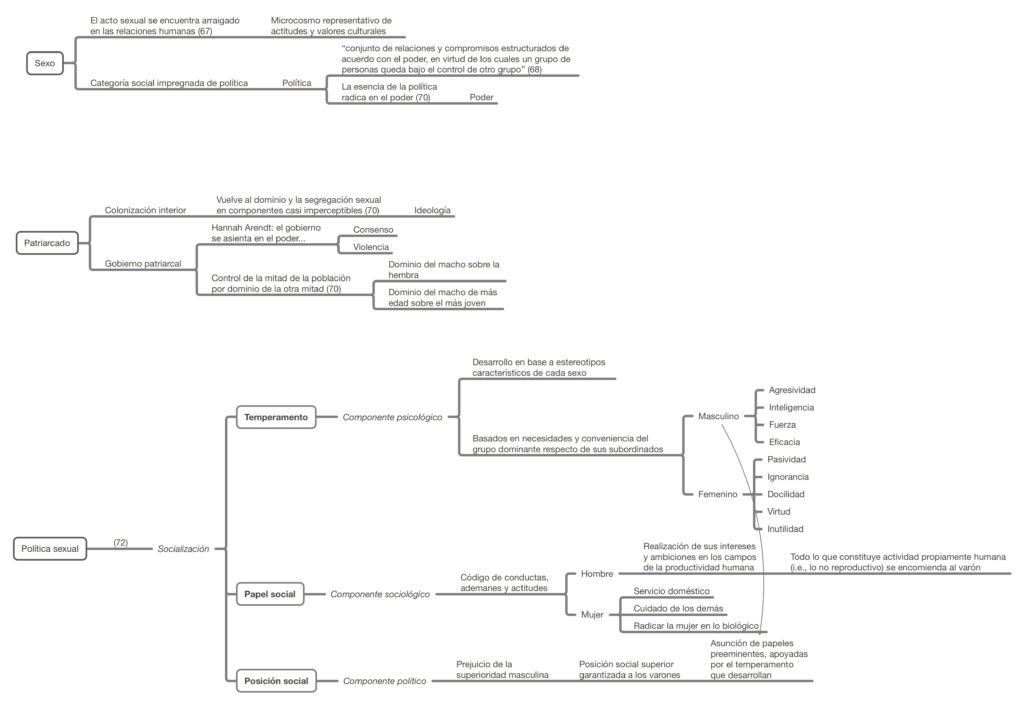
Discursos, ideología, poder y hegemonía
sociología
La im/posibilidad de ser un hombre feminista
género
masculinidades
Gordofóbicos: posibles motivos tras el rechazo a los cuerpos gordos
destacado
gordura
El piropo es machismo
género
masculinidades
El mestizaje como fuente de identidad racial
sociología
No hay resultados














































































